Neuronal Microelectrode Array (MEA) Assay Service
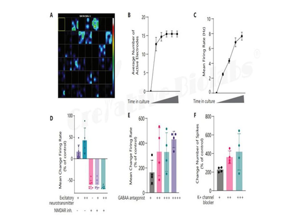
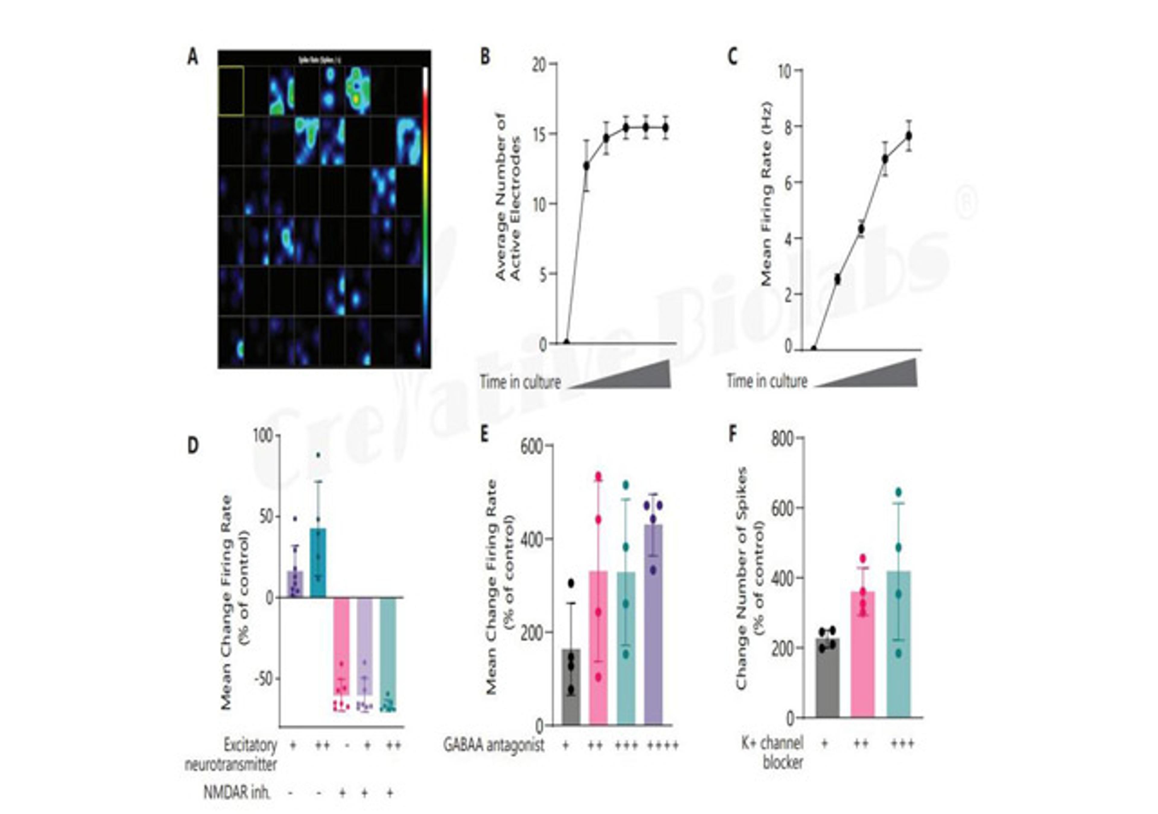
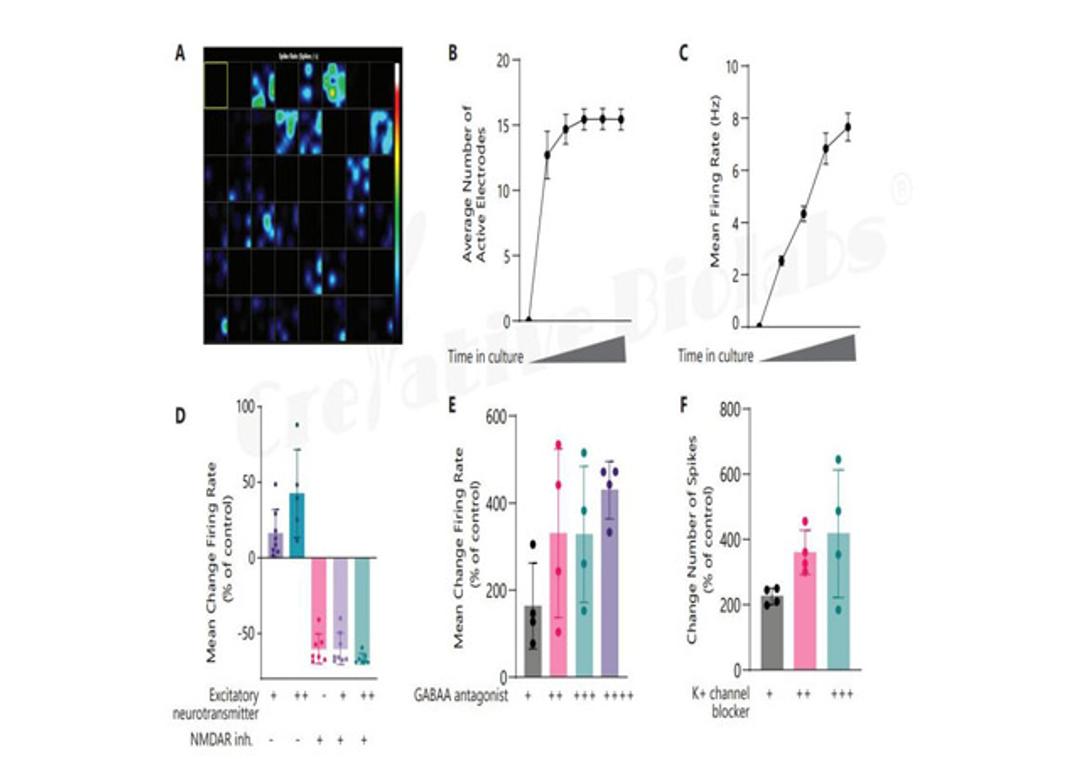
Microelectrode arrays (MEAs) are a valuable tool for recording and measuring neuronal activity. This technology allows us to evaluate in real time how neuronal activity behaves in an environmentally controlled environment. In addition to spontaneous neuronal activity, electrical or compound stimulation can be performed, and over 40 different parameters are recorded simultaneously.
Neurons communicate through electrical signals, referred to as action potentials. These signals travel along the axon and trigger the release of neurotransmitters at the synapses. To record and quantify these action potentials, MEAs serve as valuable tools. They consist of very small electrodes embedded in a multi-well plate format. Neurons can be cultured on top of these electrodes, allowing for the detection of their electrical activity. This is very useful for evaluating how compounds of interest modify neuronal activity, providing valuable insights into the complex dynamics of electrical activity in a network of neurons.
Applications
- Electrical Activity in Cellular Disease Models
- Neuronal activity recording
- Drug Screening and Toxicity Testing
- Neural Network Modeling and Functional Analysis
- High-Density Recording and Signal Analysis
MEA technology has demonstrated significant potential and advantages in neuroscience research, offering high throughput, high resolution, versatility, and real-time monitoring capabilities. This makes it an invaluable tool for drug development, disease model construction, and neural network function research. We kindly request that you contact us to discuss your project plan in detail.















