Twist, Biotia introduce new NGS-based SARS-CoV-2 assay for research use
The assay is developed for use in detection, characterisation, and monitoring of the SARS-CoV-2 virus
The assay is developed for use in detection, characterisation, and monitoring of the SARS-CoV-2 virus
LC 300 platform and SimplicityChrom software offers improved workflows, intuitive user interface and 21 CFR Part 11 compliance
Discover how pharma companies are harnessing the latest chromatography data management tools for quality control and compliance to meet global regulatory standards
Find out how Zymo Research’s state-of-the-art tools are helping laboratories and government agencies facilitate large-scale COVID-19 testing in the United States
The Phase II clinical trial, which will use cutting-edge CRISPR genetic engineering, has already begun enrolling patients
Join us on Friday, October 16, to explore automation technology, software integration and advanced methods for improved BMaD quality, security and traceability
The supercomputer is designed to solve some of the world’s most pressing medical challenges
Join this webinar to learn about the potential of computer-assisted interpretation and linking disease markers identified by NMR to the metagene database
New system features advanced on-instrument data processing and cloud enablement to deliver HiFi data faster and with significant reduction in compute and data storage costs
Dr. Andreas Schüler and Sebastian Weber discuss how a pioneering Sartorius and Abbott Informatics has produced cutting-edge weighing technology to make scientists’ lives easier
Don't miss this webinar to find out how to maintain data integrity when documentin results in your paperless lab
Learn how a generics pharmaceutical company in the U.S. is simplifying chromatography data management for greater productivity
The Proxima spatial analysis software solution integrates image acquisition to data analysis in the secure cloud for rapid access by any user
Join us on Thursday, September 24, to learn more about new updates of the NanoDrop One platform
Quick start electronic lab notebook helps start-ups capture experimental data, collaborate with ease and secure their IP from day one
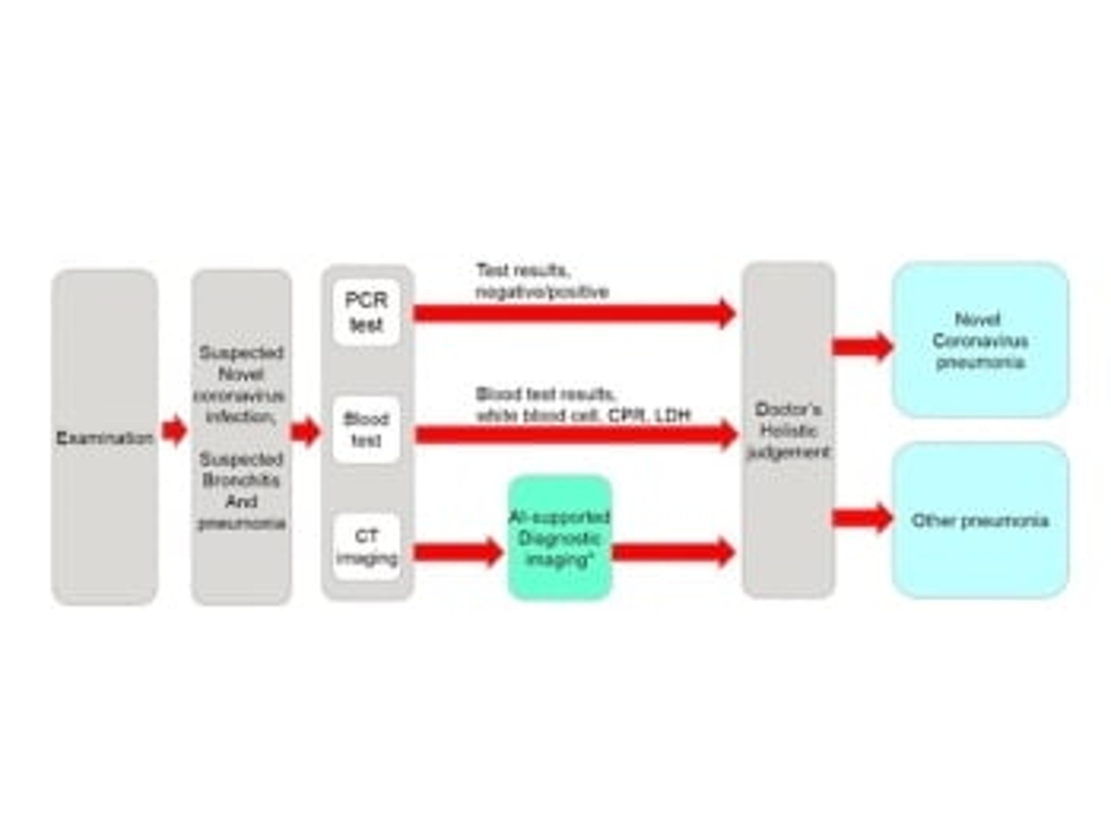
The new AI technology will learn from past CT scans of COVID-19 pneumonia patients, reducing the burden on doctors making diagnoses
Learn how small data systems can enhance overall reliability, traceability, and reproducibility in the lab in this on-demand webinar
Combining image analysis with structured reporting, the software aims to improve and accelerate the detection of the virus
Thermo Fisher’s cloud services enable easy, cost-effective, compliant and secure cloud deployment of Thermo Scientific SampleManager LIMS software